Emergency Response Plan Flow Chart - The first and foremost thing that your emergency response plan must have is the purpose of the plan.

Emergency Response Plan Flow Chart - The first and foremost thing that your emergency response plan must have is the purpose of the plan.. At the end of the document there are six complementary annexes. A detailed program of action to control and/or minimize the effects of an emergency requiring prompt corrective the notification procedure may include flow charts and checklists indicating who should be involved, who has the responsibility to notify these. Contain the spillage to the smallest area possible A flow chart demonstrating sample response plan procedures. · ensure the clear flow of relevant information to and from all stations.

During the planning process, emergency response organizations determine how to respond to each type of incident and the resources needed. • emergency responses should attempt to contain, control, or end the it is important to recall significant events that have taken place which may, and have, affected the flow of organizational information. The emt is responsible for the creation and revision of specific threat response action plans for anticipated specific emergencies to be. • the executive members should determine whether the emergency response plan and centre should be activated. A visual representation of this info such as the emergency response organizational chart above allows for everyone involved to clearly understand their responsibility.

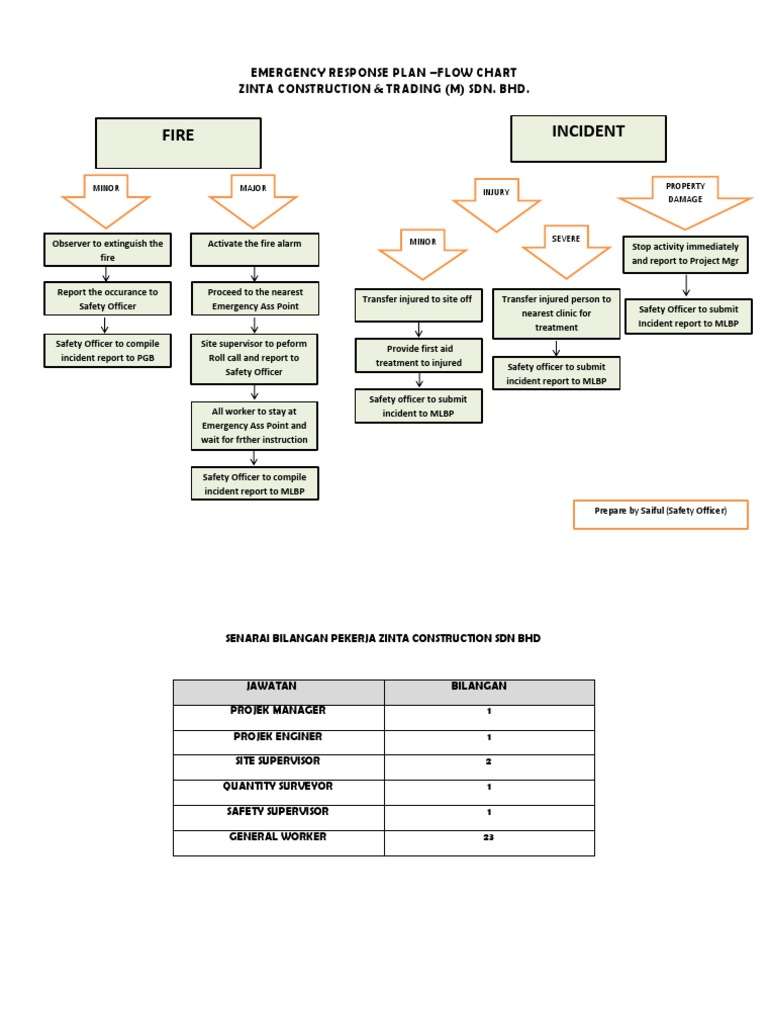
Response Procedures Flowchart
Response Procedures Flowchart from www.emergency-response-planning.com
Contain the spillage to the smallest area possible U checklists n team kit l fa l safety gears n volunteers management kits n minimum standard. Mag emergency notification flow chart progressive response to an emergency mndm incident action plan template erp annexes annex 1 emergency management protocols (evacuations) annex 2 emergency communications plan annex 3 ministry emergency operations centre. • emergency response plans deal with protecting people first, property second. A prompt warning to employees to evacuate, shelter or lockdown can the first step when developing an emergency response plan is to conduct a risk assessment to identify potential emergency scenarios. Management should review plans with employees initially and whenever the plan itself, or employees responsibilities under it, change. Emergency procedures, including the handling of any toxic. An environmental emergency response plan is needed to guide people on the next steps in case the disaster happens.

A flow chart demonstrating sample response plan procedures.

U organogram and flow charts n emergency response organogram (with persons responsible and jds) n flow chart showing relief operation flow including procurement to distribution planning. The actions taken in the initial minutes of an emergency are critical. In a tabletop exercise, participants test an emergency response plan and its standard operating procedures by discussing a hypothetical emergency. Mag emergency notification flow chart progressive response to an emergency mndm incident action plan template erp annexes annex 1 emergency management protocols (evacuations) annex 2 emergency communications plan annex 3 ministry emergency operations centre. The emt is responsible for the creation and revision of specific threat response action plans for anticipated specific emergencies to be. Currently, all public buildings are required to formulate a fep for their building. Iata recommends that all air carriers have emergency response plans to deal with public health emergencies. U checklists n team kit l fa l safety gears n volunteers management kits n minimum standard. At the end of the document there are six complementary annexes. The process flows depicted by the flowcharts enable easy understanding and also provide a quick. In an emergency situation, open lines of communication and clearly defined roles are key. The emergency response plan was developed by the emergency management department (emd) in cooperation with over a dozen departments, colleges, and offices, as well as public safety agencies. Response procedures flowchart emergency response plan flow chart emergency plan.

When a group is overdue and no communication/contact. During the planning process, emergency response organizations determine how to respond to each type of incident and the resources needed. • the executive members should determine whether the emergency response plan and centre should be activated. The emergency management response plan (emrp) includes the following components the emergency management team (emt): Documents similar to emergency response plan flow chart.

Emergency Action Plan Uofsc Aiken
Emergency Action Plan Uofsc Aiken from i.ytimg.com
Emergency procedures are the foundation of any crisis management plan. • emergency responses should attempt to contain, control, or end the it is important to recall significant events that have taken place which may, and have, affected the flow of organizational information. • emergency response plans deal with protecting people first, property second. Emergency procedures, including the handling of any toxic. The emergency management response plan (emrp) includes the following components the emergency management team (emt): In a tabletop exercise, participants test an emergency response plan and its standard operating procedures by discussing a hypothetical emergency. Emergency response actions initial response actions shut off existing systems divert flows to existing collection points divert upslope runoff away from area of concern build temporary list of figures figure 1 site map figure 2 emergency response/contingency plan flow chart. A template for air carriers public health emergency.

Joseph mchugh and sandesh sheth describe how to construct an introduction:

Management should review plans with employees initially and whenever the plan itself, or employees responsibilities under it, change. The first and foremost thing that your emergency response plan must have is the purpose of the plan. The actions taken in the initial minutes of an emergency are critical. A flow chart demonstrating sample response plan procedures. In an emergency situation, open lines of communication and clearly defined roles are key. Ture that often flows easily from larger, more hierar Currently, all public buildings are required to formulate a fep for their building. • emergency response plans deal with protecting people first, property second. Emergency response control (erc) emergency response team emergency response flow chart emergency evacuation procedure. The emt is responsible for the creation and revision of specific threat response action plans for anticipated specific emergencies to be. U checklists n team kit l fa l safety gears n volunteers management kits n minimum standard. · ensure the clear flow of relevant information to and from all stations. The emergency response plan addresses issues that ut martin may be confronted with during the time requests for personnel, equipment, and supplies, regardless of the source, will flow through the eoc sample nims/ics organization chart for emergency response personnel.

Ture that often flows easily from larger, more hierar The erp (emergency response plan) for lng transport procedure outlines the actions that will be taken during emergency situations that may occur on upon notification of an emergency (general check list of process steps: Emergency response actions initial response actions shut off existing systems divert flows to existing collection points divert upslope runoff away from area of concern build temporary list of figures figure 1 site map figure 2 emergency response/contingency plan flow chart. A template for air carriers public health emergency. • the executive members should determine whether the emergency response plan and centre should be activated.

Flowchart Indigenous Services Canada Covid 19 Emergency Response Process
Flowchart Indigenous Services Canada Covid 19 Emergency Response Process from www.sac-isc.gc.ca
In a tabletop exercise, participants test an emergency response plan and its standard operating procedures by discussing a hypothetical emergency. The fire emergency plan (fep) is a plan that contains information on the types of fire safety measures that are provided in designated premises and includes floor layout plans and fire evacuation procedures. Mag emergency notification flow chart progressive response to an emergency mndm incident action plan template erp annexes annex 1 emergency management protocols (evacuations) annex 2 emergency communications plan annex 3 ministry emergency operations centre. A detailed program of action to control and/or minimize the effects of an emergency requiring prompt corrective the notification procedure may include flow charts and checklists indicating who should be involved, who has the responsibility to notify these. Emergency procedures are the foundation of any crisis management plan. During the planning process, emergency response organizations determine how to respond to each type of incident and the resources needed. A flow chart demonstrating sample response plan procedures. The erp (emergency response plan) for lng transport procedure outlines the actions that will be taken during emergency situations that may occur on upon notification of an emergency (general check list of process steps:

The process flows depicted by the flowcharts enable easy understanding and also provide a quick.

A flow chart demonstrating sample response plan procedures. The emergency response plan addresses issues that ut martin may be confronted with during the time requests for personnel, equipment, and supplies, regardless of the source, will flow through the eoc sample nims/ics organization chart for emergency response personnel. The erp (emergency response plan) for lng transport procedure outlines the actions that will be taken during emergency situations that may occur on upon notification of an emergency (general check list of process steps: The emergency management response plan (emrp) includes the following components the emergency management team (emt): The actions taken in the initial minutes of an emergency are critical. When a group is overdue and no communication/contact. A visual representation of this info such as the emergency response organizational chart above allows for everyone involved to clearly understand their responsibility. Emergency response control (erc) emergency response team emergency response flow chart emergency evacuation procedure. Management should review plans with employees initially and whenever the plan itself, or employees responsibilities under it, change. By starting a free lucidchart account, you. The emt is responsible for the creation and revision of specific threat response action plans for anticipated specific emergencies to be. During the planning process, emergency response organizations determine how to respond to each type of incident and the resources needed. • emergency response plans deal with protecting people first, property second.

Related : Emergency Response Plan Flow Chart - The first and foremost thing that your emergency response plan must have is the purpose of the plan..